youxihw下载站:汇聚最热门软件,安全、高速、放心的专业下载站!
youxihw下载站:汇聚最热门软件,安全、高速、放心的专业下载站!
奇哉怪也,几天前举办的《天下:万象》前瞻发布会上,制作人还在为“一手好牌打得稀烂”向玩家致歉,没想到随着《天下:万象》定档12月17日的消息传出,居然预约量瞬间超过百万,什么情况?

无论如何,真实的预约数字,代表了真实的玩家群体,这无疑会进一步加强网易高层对天下IP“下重注,加大资源投入”的决心,对于真心喜欢这款游戏的玩家来说,肯定是好事一桩。现在就看天下开发团队,如何承载压力、重铸荣光了!
一、制作人为什么要致歉?认账后的猛药革新
《天下》系列作为网易推出的首款3DMMO网游,历经多年运营,口碑却始终存在争议:有人视它为“一代人的白月光”,也有人直言它“又肝又氪”,或是吐槽“宣传与实际内容不符”。若说“白月光”是带着滤镜的赞誉,那后面这些评价可算是一针见血的批评——这也正是制作人“星一”在发布会上,开场便以90度鞠躬向玩家致歉的缘由。

发布会上,星一并没有回避在玩家社区里流传已久的吐槽,而是将那些广为流传的“表情包”放到了PPT上,直面天下系列存在的问题,并坦言自己“把一手好牌打得稀烂”,辜负了很多新老玩家的期待。


看完整场发布会,笔者可以很负责任地说一句,这并非是“作秀”,而是“认账”!
有错就要认,挨打要立正!对于玩家群体的批评内容,这里也引用改编一句国学大师季羡林先生的话——赞美《天下》,是源自玩家心中的热爱,而批评《天下》,更是源自热爱啊!
《天下》之所以能走到现在,离不开无数玩家的坚守和真金白银的支持,只有直面过去,痛定思痛,才有迎接未来的勇气!

不过,从数据上看,《天下》系列的表现依然算是不错,2023年10月31日,《天下》系列累计注册用户超过2亿;2025年7月,《天下3》赛季服创下吉尼斯世界纪录;2025年9月《天下贰·经典版》发起共创计划,吸引超过1万名玩家投资人共同参与。
这些数据足以证明,玩家们对“天下”这个IP的感情依然存在,在他们内心深处,其实一直期待着“天下”的再次崛起,期待着那个激情澎湃的黄金时代能再次归来!
但对于开发组来说,一切并非易事,一款运营17年的游戏,积攒下来的复杂度足以“吓跑”任何一个想回归的老朋友,也“劝退”很多想体验纯真MMO的新玩家。因此要想实现“重铸荣光”,就需要下重注、用猛药,才能真正做出一款“玩家想要的天下”。
从“闭门造车”到“开门纳谏”的转变,既彰显出《天下》开发组“刮骨疗毒”的魄力,也传递出他们用心打磨“天下”的诚意——这本身就是经典IP焕发新生的绝佳开端。可以说,当开发者与玩家真正并肩站在同一战线,为了共同的“天下”目标携手努力时,那些令人怀念的黄金岁月,或许就真的不再遥远了。
制作人写给玩家的一封信
二、弥赛亚新引擎加持,一场彻底的技术革命!
一切,要从何做起呢?咱们先从技术端来说,《天下:万象》实际上是一款基于网易自研的“弥赛亚”(MESSIAH)引擎开发的“新游戏”。

当你进入移动端体验之后,你会发现新引擎对全地图超过600平方千米的内容进行了画质迭代,玩家进入游戏的瞬间,就能感受到焕然一新的视觉体验,根据弥赛亚新引擎的强力表现,天下想要跟上当前行业一线游戏的水平,也并非纸上谈兵。

举个直观的例子,借助新引擎的强大性能,《天下:万象》的研发团队得以对游戏内的场景展开“精益求精”的优化升级:过去大家熟悉的“平面化树木”,如今将以更具真实感、更富层次感的样貌亮相;而此前偶有卡顿的场景,也能变得更为顺滑流畅。在现场实际体验后笔者注意到,即便是在多人同屏的场景中,游戏帧率也有了2到4倍的显著提升,整体运行速度相比以往明显加快。

同时,《天下:万象》的捏脸系统也迎来了一波“史诗级”革新。大家既可以对40个脸部模块、15个精细化妆容进行自定义设置,还可以使用30种全新材质的初始发型。如果你实在懒得捏,还可以通过上传照片、词条捏脸、天命塑颜等方式快速生成符合自己心意的角色外貌。

不过,在试玩过程中,也发现《天下:万象》在部分场景里仍沿用了之前的设计,对此营销负责人毒刺称,新引擎虽能更精细地处理地图,却也会给玩家设备带来很大的使用负担。所以制作团队经过再三考量,决定采用“部分重置、资产精修、氛围翻新”的迭代思路,以保障大家的游戏体验。

而这份对电脑设备的顾虑,也转移到了移动端身上。制作团队不仅在上线前做了丰富的机型适配测试,还做了两套操作模式。如果你只想清日常,选择简易操作模式即可轻松完成任务;如果需要下副本、打战场等,选用经典操作模式就能获得相对精准的操作体验。



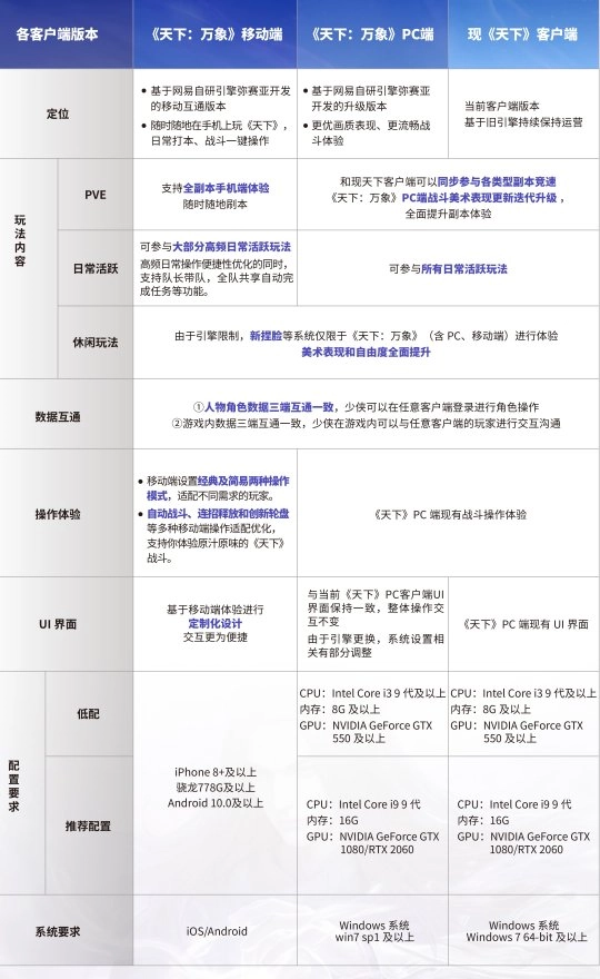
即便你用配置较低的“千元机”,也能流畅运行《天下:万象》。不过,目前的移动端版本暂时无法体验端游的全部玩法,大家可以在公测后,可以参考下方表格了解移动端和端游玩法的具体差异。
三、30岁玩家的MMO?一代人有一代人的天下
在如今快节奏的游戏市场中,“传统MMO已经是时代眼泪”的说法早已屡见不鲜,即便近年来有不少游戏厂商重回MMO赛道,能存活并保持持续增长的也属于凤毛麟角。
这是因为,玩家对MMO游戏的需求出现了变化。对于20多岁的年轻玩家而言,他们的核心需求聚焦在“公平的竞技”与“刺激的体验”上;而30岁以上的核心玩家,其需求已慢慢转变为“承载过往回忆”和“尊重长期投入”。不过这两代玩家的核心需求,本质上会形成一个难以调和、无法平衡的矛盾。

《天下:万象》的解决方案是,给每一代人都做一个天下,玩家要做的,只是选一个适合自己的入口,走进那个依然熟悉的“大荒”。
比如,《天下贰:经典版》,就是那些曾经在大荒中留下青春、如今渴望回归纯粹体验的玩家所准备的“天下”。
它坚持国韵水墨风格,重新复刻2008-2011年经典版本的美术与场景、35个经典副本,唤醒老玩家内心深处的记忆共鸣。
它不追求极速养成与战力膨胀,而是以“半年满级” 的慢节奏,主动拉长养成周期,让玩家从“冲级焦虑”中解放出来,重新体验探索、跑图、任务等MMO原初乐趣,重现当年“慢慢游玩、深深沉浸”的状态。
它摒弃了VIP特权与付费碾压的模式,一方面采用“转移付费”的方式,另一方面通过“后置惩罚”机制及技术手段严厉打击工作室和违规线下交易行为,致力于为玩家构建一个健康且公平的交易平台。游戏内所有物资的产出与定价均由玩家自主决定,以此形成“既能畅快游玩,又能有所收益”的良性生态,让装备和实力重新回归到时间投入与技术积累的本质上来。

正如《天下贰》主策划国峰所说,《天下贰经典版》并非单纯的“怀旧复刻”,而是一场“MMO的文艺复兴”。它能让玩家在快节奏的时代里重拾慢体验,在繁杂的系统中回归简单的乐趣。在这里,玩家无需被催促,可以按照自己的节奏去尝试各类玩法。不管你是投入时间,还是投入热爱,这个天下都会珍视你的付出。
12月17日,《天下贰经典版》也将开启第三次删档测试,欢迎大家前往体验。

再比如,《天下3》赛季服就是为那些渴望“纯粹较量”与“即时热血”的玩家所准备的“天下”。它并不试图复刻某个过去的版本,而是以“赛季”为刻度,在有限时间内构建起一个绝对绿色、高度聚焦于GVG(势力对战)的竞技舞台。

过去三个赛季里,赛季服单场势力战的参战人数多次刷新纪录,万人同屏鏖战的震撼场景随处可见,许多玩家都沉浸其中、乐此不疲。其实,对于既渴望体验MMO团队协作独特魅力,又不想被长线养成系统捆绑的玩家来说,赛季服就如同一个随时能投身的战场——在这里,他们可以尽情挥洒热情与天赋,属于青春与热血的火焰,从未熄灭。

在这里,“公平”不是一句口号,而是由“日均10元充值封顶”机制和所有核心战斗资源皆可通过活跃获取的规则所夯实的基石。它的目标很简单,就是让胜负回归战术、团队配合与个人操作。

除此之外,赛季服的设计逻辑,还是一场针对传统MMO沉疴的“外科手术”。它通过“单机可玩、殊途同归”的理念,拆解了强制社交的束缚。在副本可单人通关,资源获取效率与组队持平的规则下,确保了“独狼”的游戏体验。
可以说,赛季服已经用时间证明,这里是一个“零负担入场,打全年激情” 的天下,这里永远有规模最大、对抗最激烈的GVG战场!那么现在问题来了,你想不想打一场痛快淋漓的、绝对公平的架?
目前,《天下3》年度服【弱水三千】及第四赛季定山河也确定于12月同步开启。
其实,《天下3》赛季服与《天下贰:经典版》,就像一枚硬币的两面,他们用自己的方式,共同诠释了“一代人有一代人的天下”的解题思路。它们并非彼此替代,而是平行开辟的入口,引导着不同代际、不同诉求的玩家,走向那个同样名为“大荒”却体验迥异的江湖。

而这,正是《天下:万象》所描绘的未来图景:不再试图用单一版本满足所有众口,而是通过清晰的玩法分区与价值主张,让每一代玩家都能找到属于自己的那片山海。无论是回首过去,还是激战当下,总有一个天下,为你存留灯火。
四、与其在MMO红海搏杀,不如深耕老玩家
运营17年扎实的基本盘,是《天下》系列长青的底气,更是《天下:万象》破局的底气。当行业纷纷追逐“年轻化”“快餐化”时,《天下》却选择了一条看似逆流而行的道路。
深耕30岁以上玩家的需求,用技术革新回应情怀,用版本分化满足代际差异。这不是妥协,而是对MMO本质的深刻洞察:真正的长青,不在于盲目追逐风口,而在于守护那些愿意为热爱付出时间与情感的玩家。

当我在《天下3》视频号看到传奇玩家明度的那部纪录片,推荐点赞评论数据一般般,转发量却是惊人的“10万+”,我偷偷问了官方营销团队,为什么数据这么奇怪?得到的答案是:不是他们干的,没有刷过这个数据,他们也很好奇,完播率和转发量为什么会这么猛?
答案其实在于:2亿注册用户的积淀、吉尼斯世界纪录的热血、共创计划中玩家字字恳切的50万文本量,都在诉说着一个事实——老玩家从未离开,甚至是像明度这样的传奇玩家,跟团队闹过不愉快也未曾真正放弃了《天下》,他们只是需要一款真正理解他们需求的游戏。

而《天下:万象》正是这样一款游戏:它用三端互通打破设备桎梏,用经典版与赛季服满足不同诉求,用技术革新提升体验,最终让“一代人有一代人的天下”从愿景变为现实。

在快节奏的时代,《天下》系列以慢节奏的匠心重塑经典;在追求“新”的浪潮中,它用17年的底蕴回应“旧”的情怀。这或许就是传统MMO在新时代的生存之道:不必成为所有人追逐的潮流,只需成为特定群体的灯塔——
只要灯火不灭,那些曾在门派驻地仰望星空、在势力战中热血呐喊的玩家,总会循光归来。而12月17日全平台上线的《天下:万象》,正在用行动证明:情怀与技术并重,分化与深耕并行,传统MMO依然能走出属于自己的长青之路!
火环冰队的组队方法是什么

Copyright © 2009-2025youxihw.com. All Rights Reserved .
youxihw下载站是专业的免费软件下载站点,提供绿色软件、免费软件,手机软件,系统软件,单机游戏等热门资源安全下载!
本站资源均收集整理于互联网,其著作权归原作者所有,如果有侵犯您权利的资源,请来信告知,我们将及时撤销相应资源。